Identifix Wiring Diagram

12 Volt 2 Way Switch Wiring Diagram, How to wire LED Lights & Use 2-Way switches | 12 Volt Planet, 7.8 MB, 05:41, 128,538, 12 Volt Planet TV, 2019-03-07T10:24:09.000000Z, 19, 12v Switch Wiring, www.chanish.org, 600 x 555, jpeg, 12vdc oznium volts dimmer chanish, 20, 12-volt-2-way-switch-wiring-diagram, Anime Arts
Features will save technicians time and make fixes easier. Color wiring diagrams | identifix. Get the right fix,. All the service & repair information you'll need.
When a customer comes in with a symptom i go straight to the. Intuitive features will save technicians time and make fixes easier. The update brings an easier and more. Technicians can print multiple diagrams. Technicians can print multiple diagrams at once, streamlining the process and reducing the time it takes to make the right fix. Extensive oem wiring diagrams. For those vehicles not covered by our oem info, you can access all of motor's repair information and diagrams in the software as well. Extensive oem wiring diagrams. For those vehicles not covered by our oem info, you can access all of motor’s repair information and diagrams in the software as well.
ProDemand and Alldata New Wiring Diagram Features and Overview plus identifix - YouTube

Evil Electrical Gremlin Ruining My Day - Chevrolet Forum - Chevy Enthusiasts Forums

Identifix adds several key enhancements to Direct-Hit service tool - Auto Service World

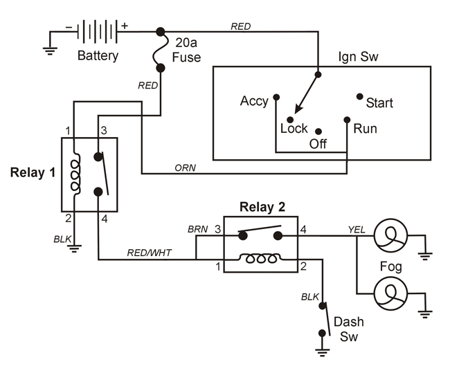
Automotive Wiring Diagrams : Online Automotive Wiring Diagrams Identifix : An electrical wiring
Auto Wiring Diagram - Online Automotive Wiring Diagrams Identifix - To read it, identify the

55 A Wiring Diagram - Wiring Diagram Plan

41 All Car Wiring Diagram - Wiring Diagram Online Source

41 All Car Wiring Diagram - Wiring Diagram Online Source

Identifix - DIRECT-TARGET Digital Marketing Services for Auto Repair Shops

Alldata Wiring Diagrams - WEEINKLING

